
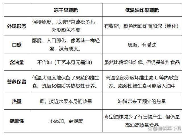
冻干果蔬脆会先通过冷冻干燥机低温快速冷冻,然后在真空环境下缓慢加热使冰直接升华为水蒸气,以达到去除水分,得到酥脆,遇水即溶的果蔬脆。

而油炸果蔬脆则是在真空环境下,用较低油温(通常80-100℃)脱水。核心原理是通过高温热油置换水分,这一过程不可避免地导致果蔬中的热敏性营养成分如维生素C、多酚类物质等大量流失,同时油脂会渗入食材内部,不仅增加了产品的脂肪含量,还可能产生反式脂肪酸等不利于健康的物质。

冷冻干燥机冻干的过程中不涉及高温或油参与。大限度地保护了果蔬原有的细胞结构、营养成分和天然色泽,避免了热损伤,保留果蔬中的维生素、矿物质、膳食纤维以及抗氧化活性物质。

通过冷冻干燥机制作的冻干果蔬脆,无需添加防腐剂,依靠低含水量和密闭包装即可实现长期保存。尝到接近新鲜水果的清甜与风味,还能真正享受到“吃水果”的营养价值。食品冻干机还能用于冻干咖啡、冻干牛奶、冻干糖果、冻干枸杞等。
)
)
)
)
)
)
(双流体干雾抑尘喷头怎么选))

)

)
)
)
)
)
有限公司提供专业解决方案)