
男子遭刑讯逼供后死亡11人被判刑!33岁的暴钦瑞在遭受多次刑讯逼供后突发不适,经抢救无效死亡。他是河北省石家庄市高邑县人,2022年7月因涉嫌寻衅滋事被新乐市公安局指定居所监视居住,在一家宾馆接受审讯。

最高人民检察院司法鉴定中心鉴定显示,暴钦瑞生前遭受长时间限制性体位、反复机械性损伤、电击损伤等,导致下肢深静脉血栓形成并脱落,进而引发肺动脉血栓栓塞,最终导致急性呼吸循环功能衰竭。当年与他一起被“指居”的共有10人,包括他的父亲、叔叔及同村村民等,其中9人遭受不同程度的刑讯逼供,暴钦瑞的叔叔暴纪涛肋骨骨折构成轻伤。

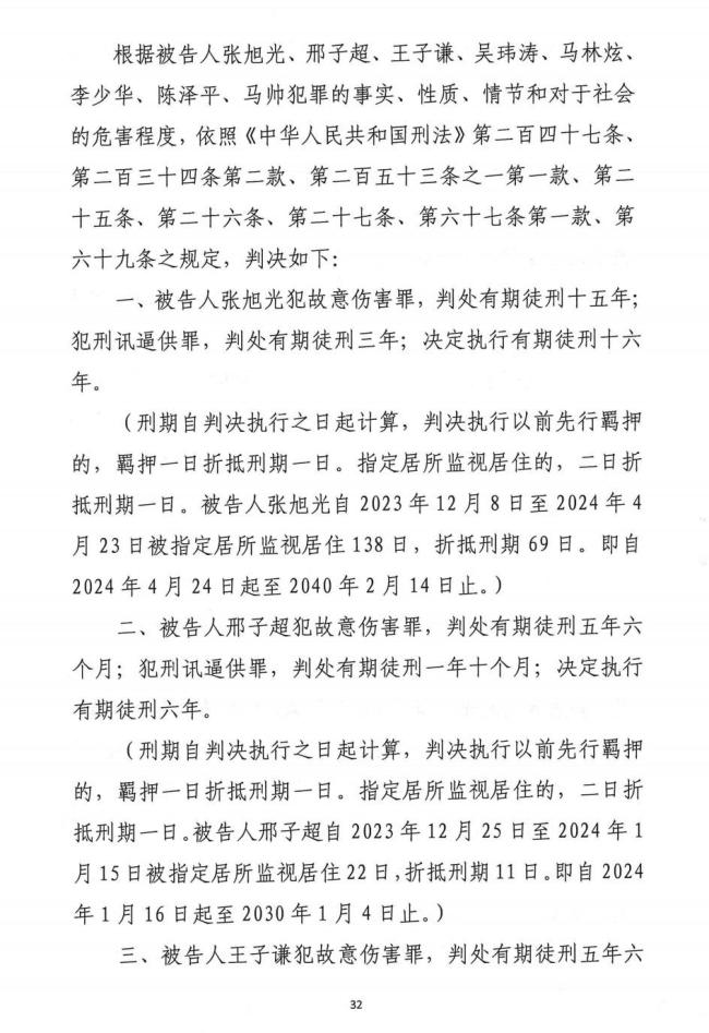
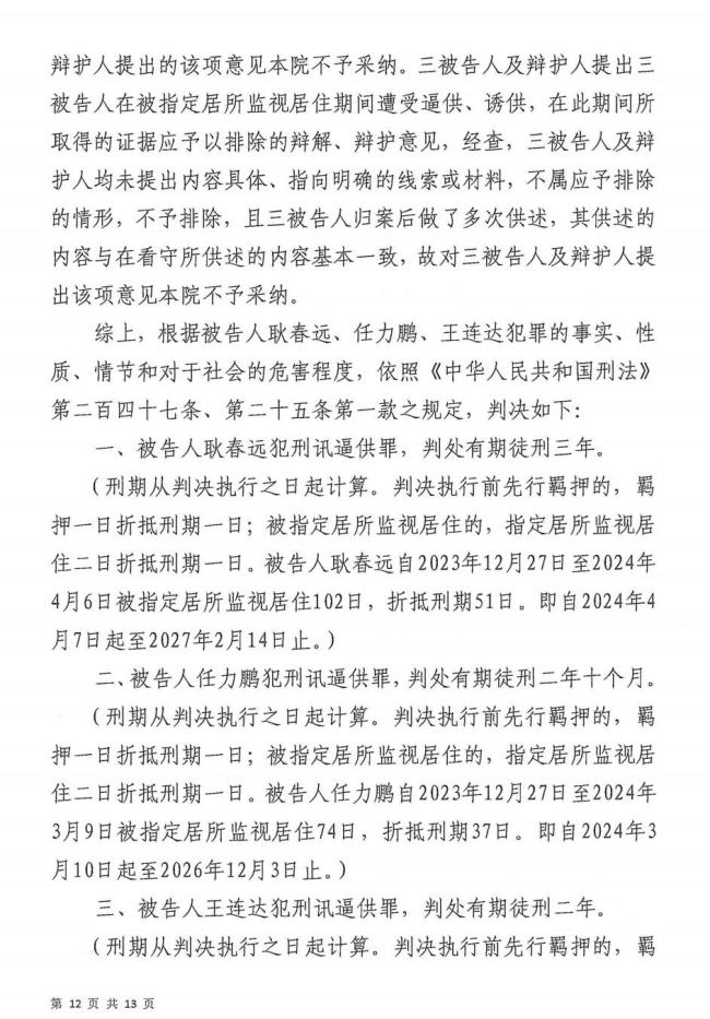
这起案件由石家庄市公安局裕华分局和新乐市公安局联合侦办,被称为“5·25”专案。暴钦瑞去世后,检察机关介入调查,11名涉案警务人员被提起公诉。2025年9月底,保定市莲池区法院和望都县法院分别作出刑事判决,11名被告人中,4人被以故意伤害罪和刑讯逼供罪判刑,1人被认定构成故意伤害罪,6人被以刑讯逼供罪判刑。这些警务人员包括新乐市公安局的8人和裕华公安分局的3人。量刑最重的是专案组相关负责人张旭光,被判刑16年;裕华公安分局刑警大队原副大队长耿春远被判刑3年。

一审法院审理查明,涉案被告人在审讯时使用了殴打、电击、吊铁笼等手段,使用的工具包括手摇电话机、PVC管、镐柄、铁椅、铁笼等。近日,有10名被告人提出上诉。

暴钦瑞的妻子暴琳琳回忆,2022年7月7日凌晨,一群警察将丈夫带走。当时她没想到这是永别的一幕。暴钦瑞被带到新乐市的新乐宾馆,与其他9名涉案人员一同被“指居”。12天后,他在宾馆内突发不适,被送至医院救治无效死亡。医院初步诊断为心跳呼吸骤停,原因分析为室上性心动过速、肺栓塞或主动脉夹层。家属不认可这一结论,申请重新鉴定。2024年4月,最高检司法鉴定中心出具法医病理学鉴定书,确认暴钦瑞死因为肺动脉血栓栓塞引起的急性呼吸循环功能衰竭,与他生前遭受长期限制性体位、反复机械性损伤、电击损伤等有关。

暴钦瑞等人在新乐宾馆受到公安民警的轮番审讯。参与审讯的警员来自新乐市公安局和裕华分局,带队的分别是张旭光和耿春远。审讯期间,张旭光安排辅警马帅等人准备了铁质审讯椅、手摇电话机等工具,并制作了一个铁笼子。审讯过程中,张旭光带领年轻民警对嫌疑人进行集体审讯,通过示范让他们学会如何“上手段”,如扇耳光、用PVC管打脚心、电击等。此外,还使用了侮辱性手段逼取口供。

暴钦瑞死亡后,涉案民警曾试图掩盖事实,拆除监控录像设备中的硬盘,藏匿刑具,并建立“攻守同盟”。但最终案件被曝光,多名涉案民警被逮捕。此外,两起“案中案”也取得进展:石家庄市公安局刑警支队副支队长胡伟涉嫌妨害作证罪,被提起公诉;举报暴继业等人“涉黑涉恶”的暴增强被以诬告陷害等罪提起公诉。

目前,“暴家案”仍在侦查阶段,而刑讯逼供案已一审落槌。暴钦瑞的妻子暴琳琳表示,她希望得到一个公平公正的判决。暴钦瑞的后事尚未办理,暴琳琳一直沉浸在悲痛中,不敢告诉年幼的孩子真相。


男子遭刑讯逼供后死亡11人被判刑。
)
)
)

在Tubi、三星电视Plus、Pluto TV等平台可免费观看的5部经典恐怖电影(10月27日有什么))
)
)

)

)
)
)
)
(牙齿矫正下巴后缩需要多长时间))
)