
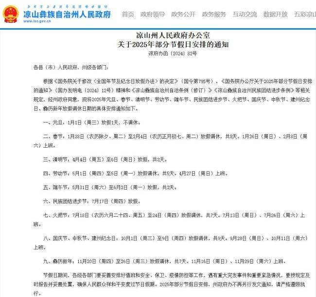
今年国庆中秋假期结束后,四川凉山的小伙伴们已经开始期待下一个长假。根据凉山州人民政府办公室发布的2025年部分节假日安排通知,彝历新年将于11月20日至26日放假调休,共7天。期间,11月16日(星期日)和11月29日(星期六)需要上班。

彝历新年在彝语中称为“库斯”,意思是新年,是彝族的传统节日。这个节日有三天不同的名称:头夜叫“觉罗基”,过年第一天叫“库斯”,第二天叫“朵博”,第三天叫“阿普机”。彝历新年不仅是国家级非物质文化遗产,也是集祭祀祖先、游艺竞技、餐饮娱乐等多种民俗活动于一体的庆祝性节日。
这专属的7天长假让许多网友羡慕不已,纷纷表示刚过完国庆,凉山的朋友在11月又有假期。
)
)
)
)
)
)
)
)
)
)
)
)
)
)
)
)